
News
看·新闻







相关新闻
2026.03.26
四川ob电竞·(中国)电子竞技平台钒钛有限公司布袋灰招标书(含报价单)
2026.03.13
云南ob电竞·(中国)电子竞技平台钒钛新质料有限公司2026年次氧化锌粉、锅炉灰、冷却表冷灰销售招标书公示
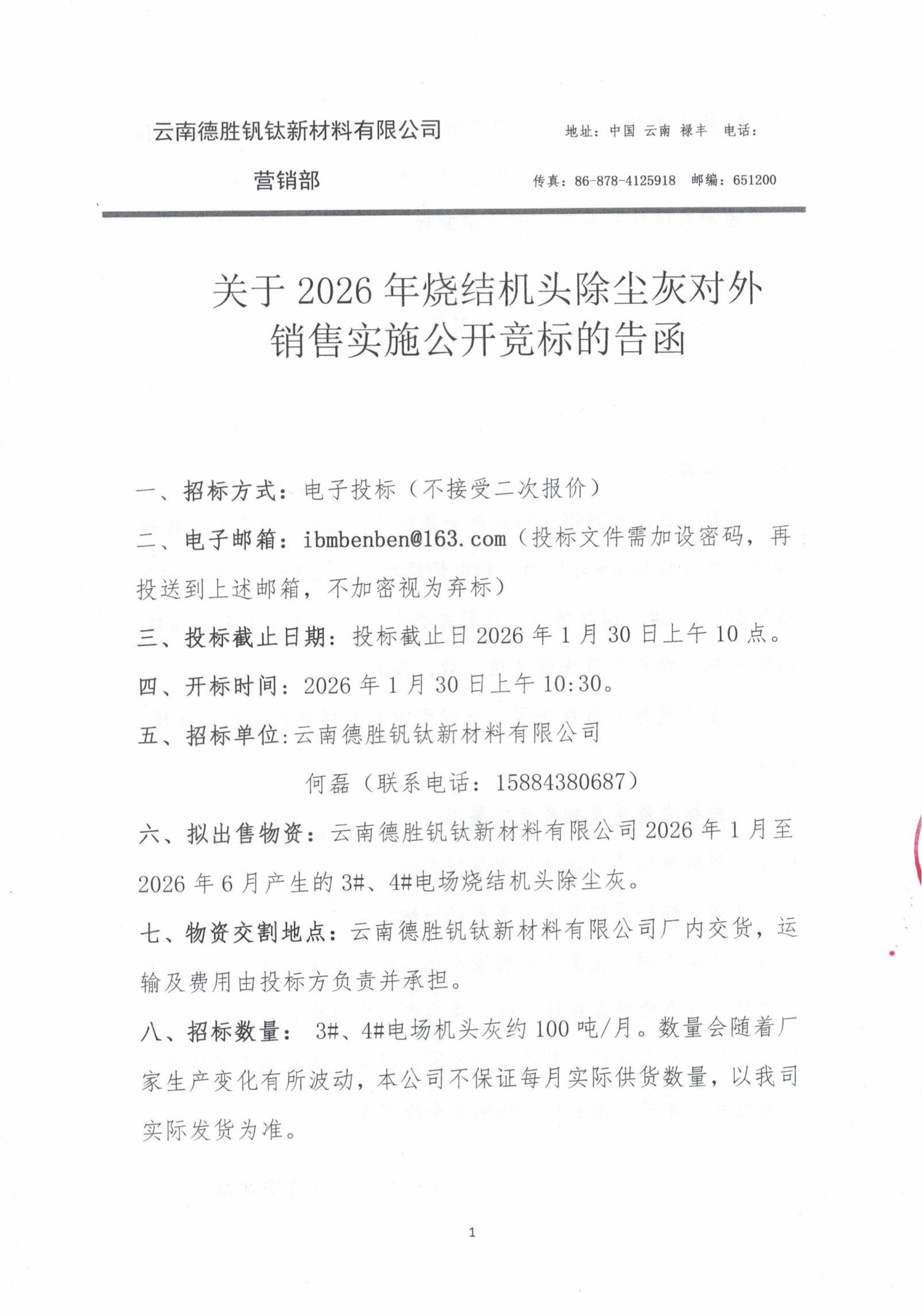
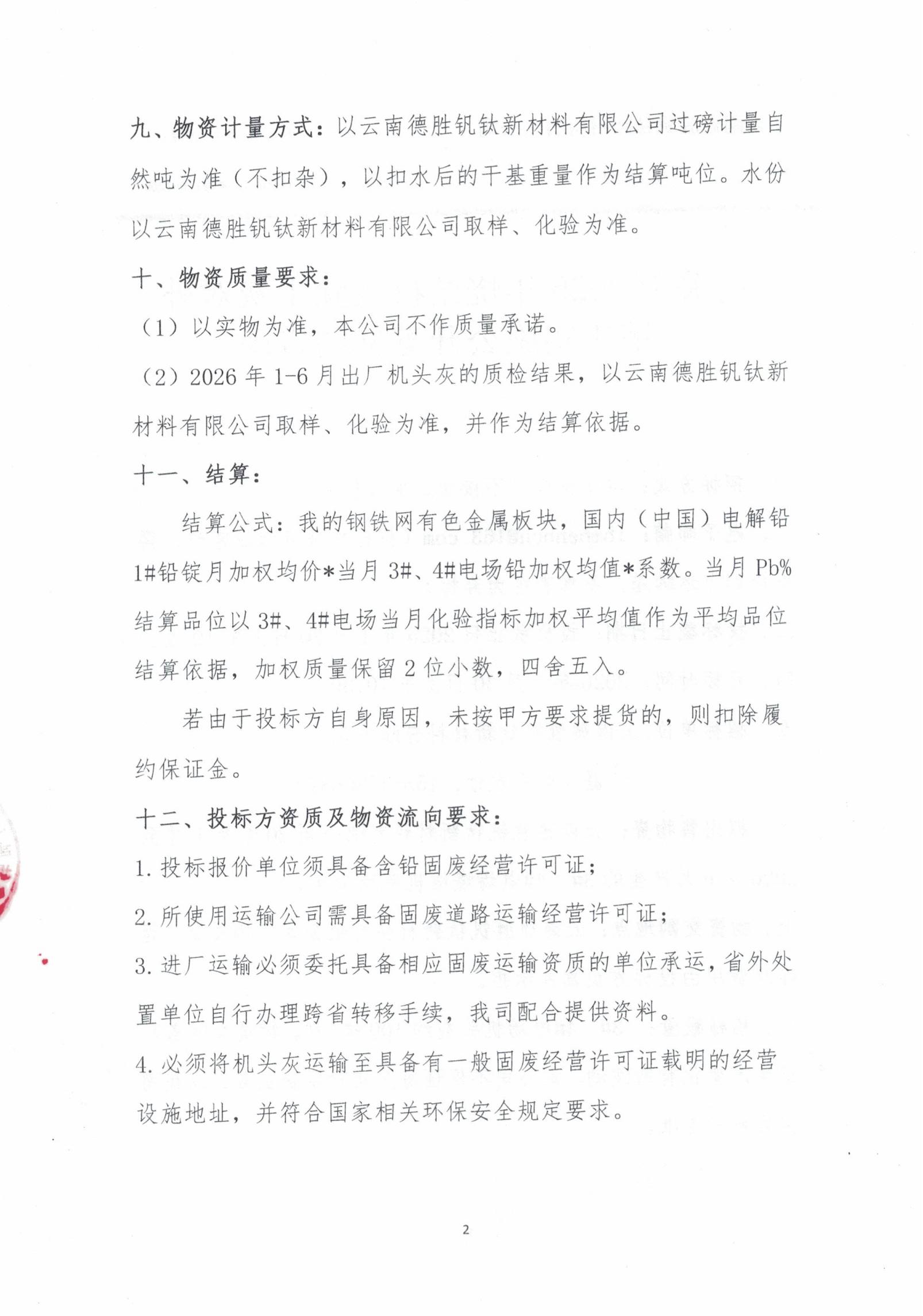
2026.01.27
云南ob电竞·(中国)电子竞技平台钒钛新质料有限公司废钢渣尾料对外销售果真竞标告函
2026.01.26
四川ob电竞·(中国)电子竞技平台钒钛有限公司-重力灰、旋风灰招标书
2026.01.20
关于机头灰、重力灰、旋风灰招标文件中拟出售物资时间限期变换的说明
2026.01.16
四川ob电竞·(中国)电子竞技平台钒钛有限公司ob电竞·(中国)电子竞技平台钒钛 机头灰招标文件
2026.01.16
四川ob电竞·(中国)电子竞技平台钒钛有限公司ob电竞·(中国)电子竞技平台钒钛 重力灰招标文件
2025.12.25
四川ob电竞·(中国)电子竞技平台钒钛有限公司 机头灰招标书(含报价单)
2025.12.25
四川ob电竞·(中国)电子竞技平台钒钛有限公司 布袋灰招标书(含报价单)
2025.12.11
云南ob电竞·(中国)电子竞技平台钒钛新质料有限公司商务车辆维保项目采购招标书(2026年)